首页
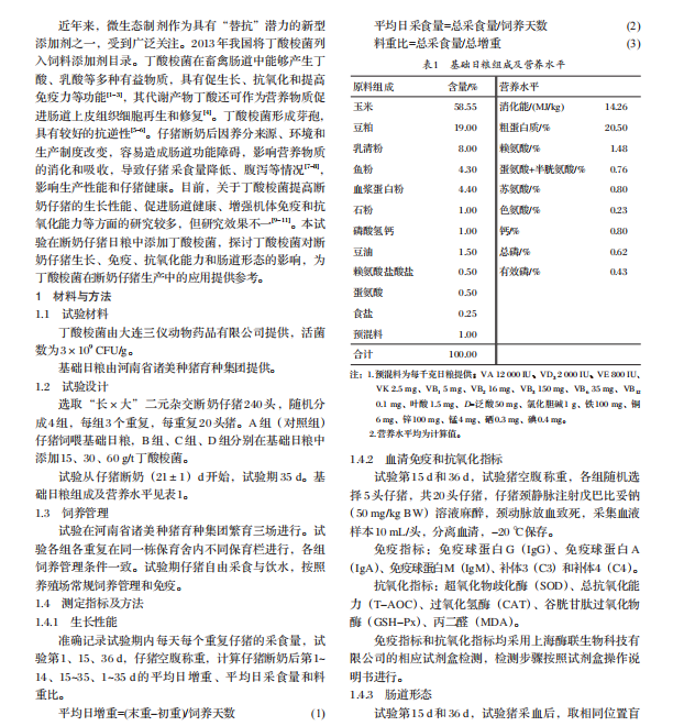
教研室简介
成员简介
教学研究
科学研究
制度建设
教育动态
课程建设
当前位置:
首页
科研论文
科学研究
丁酸梭菌对断奶仔猪生长性能、血清免疫功能、抗氧化能力和肠道形态的影响
发布时间:
2023-02-28
预览次数:
上一篇:
席磊
下一篇:
发酵来源番茄红素对蛋鸡生产性能和蛋品质的影响