首页
教研室简介
成员简介
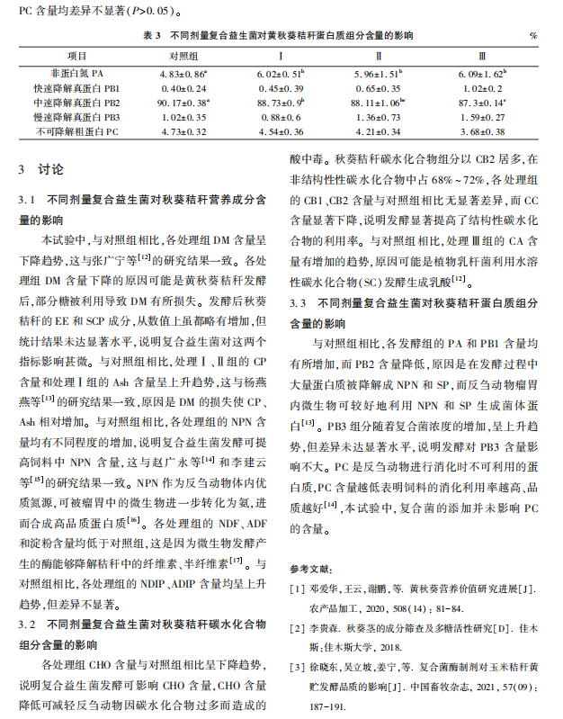
教学研究
科学研究
制度建设
教育动态
课程建设
当前位置:
首页
科研论文
科学研究
复合益生菌对黄秋葵秸秆 CNCPS 组分的影响
发布时间:
2023-06-30
预览次数:
上一篇:
席磊
下一篇:
复合植物精油和有机酸盐对发酵饲料的防霉效果及发酵品质的影响