首页
教研室简介
成员简介
教学研究
科学研究
制度建设
教育动态
课程建设
当前位置:
首页
科研论文
科学研究
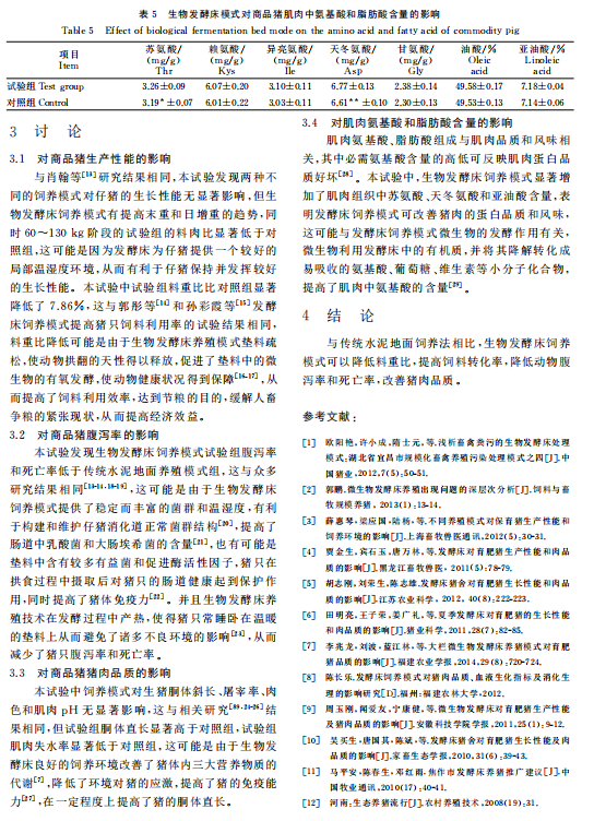
生物发酵床饲养模式对商品猪生产性能及肉品质的影响
发布时间:
2023-02-23
预览次数:
上一篇:
席磊
下一篇:
饲粮中添加茶渣对奶牛体外瘤胃发酵参数和微生物多样性的影响