首页
教研室简介
成员简介
教学研究
科学研究
制度建设
教育动态
课程建设
当前位置:
首页
科研项目
科学研究
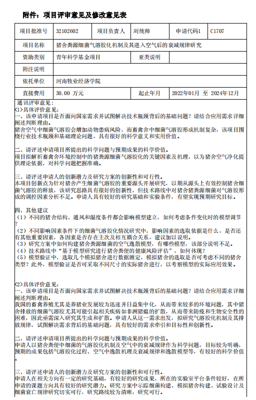
猪舍粪源细菌气溶胶化机制及其进入空气后的衰减规律研究
发布时间:
2021-10-12
预览次数:
上一篇:
席磊
下一篇:
已经没有了